Instance Verification Kit (IVK)
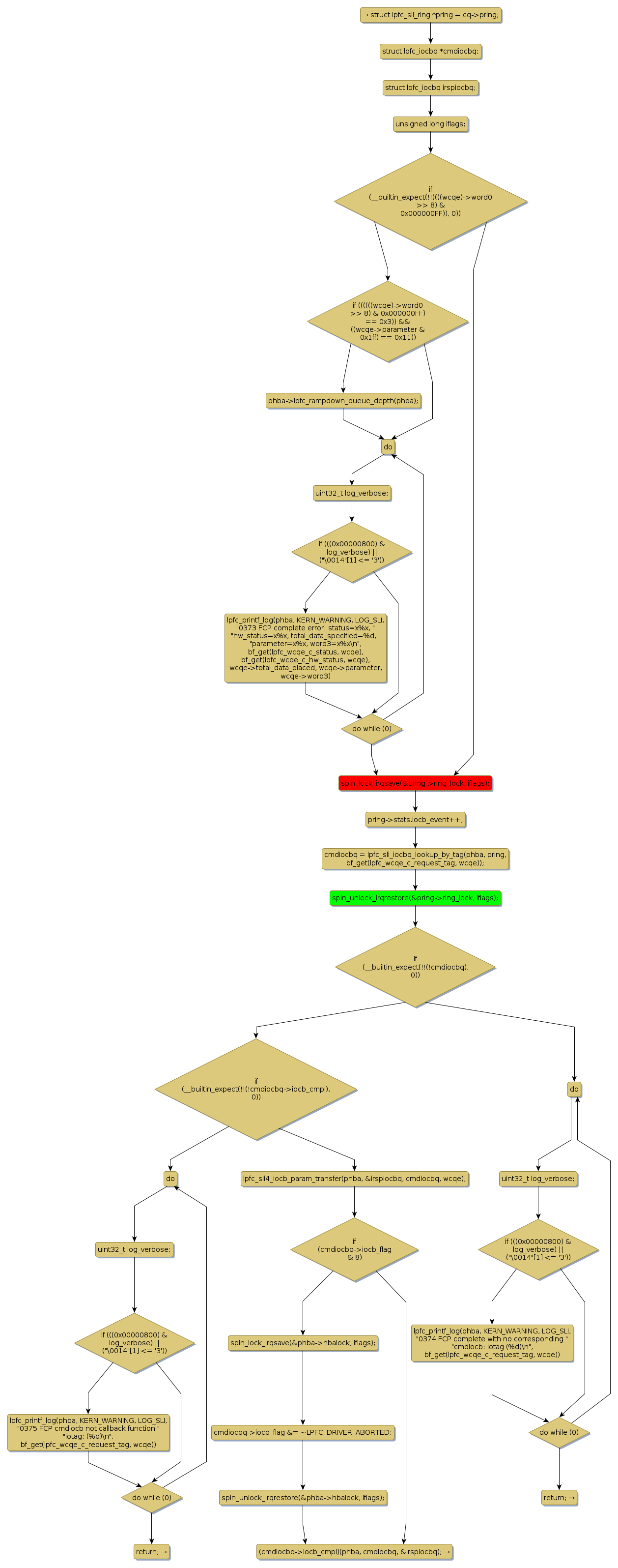
spin lock @ [373830+45+/linux-3.19-rc1/drivers/scsi/lpfc/lpfc_sli.c]
Instance Signature: ring_lock
|
The Matching Pair Graph:
|
|
Function Name
|
Control Flow Graph (CFG)
|
Events Flow Graph (EFG)
|
Source Correspondence
|
|
lpfc_sli4_fp_handle_fcp_wcqe
|
|
|
[372798+28+/linux-3.19-rc1/drivers/scsi/lpfc/lpfc_sli.c]
|